Οδηγός ελεγκτή ψυγείου: Τύποι, πώς λειτουργούν και αντικατάσταση | SHTROL
Καταλαβαίνουμε έλεγχος θερμοκρασίας ψυγείου τύποι. Ο ειδικός μας οδηγός εξηγεί μηχανικούς, ψηφιακούς και ηλεκτρονικούς ελεγκτές, τον τρόπο λειτουργίας τους, συνηθισμένα προβλήματα και πότε χρειάζεστε αντικατάσταση.
Έλεγχος θερμοκρασίας ψυγείου: Ένας πλήρης οδηγός για ελεγκτές και θερμοστάτες
Είναι το παγωτό σας πολύ μαλακό ή το μαρούλι σας παγωμένο στερεό; Ακούτε τον συμπιεστή σας να ενεργοποιείται και να απενεργοποιείται συχνότερα από ό,τι θα έπρεπε; Ο δράστης συχνά είναι ο εγκέφαλος της συσκευής σας: ο ελεγκτής του ψυγείου.
Η κατανόηση του τύπου ελέγχου θερμοκρασίας που χρησιμοποιεί το ψυγείο σας είναι καθοριστικής σημασίας για τη διάγνωση προβλημάτων, για ενημερωμένη αγορά ή ακόμη και για τη βελτίωση της υπάρχουσας διάταξής σας. Αυτός ο εκτενής οδηγός θα αποκωδικοποιήσει τους τύπους ελέγχου θερμοκρασίας ψυγείων, εξηγώντας πώς λειτουργούν, τα πλεονεκτήματα και μειονεκτήματά τους, καθώς και τι πρέπει να κάνετε όταν αποτύχουν.
Τι είναι ένας ελεγκτής ψυγείου; (Ο εγκέφαλος του ψυγείου σας)
Στην ουσία, ένας ελεγκτής ψυγείου—που συχνά αποκαλείται θερμοστάτης ή έλεγχος ψύξης—είναι ένας απλός διακόπτης. Ο ρόλος του είναι να παρακολουθεί τη θερμοκρασία εντός των θαλάμων του ψυγείου και του καταψύκτη και να ενεργοποιεί ή απενεργοποιεί το σύστημα ψύξης (τον συμπιεστή) για να διατηρείται η επιθυμητή θερμοκρασία.
Φανταστείτε τον ως τον θερμοστάτη του σπιτιού σας, αλλά για τα τρόφιμά σας. Όταν ανιχνεύει ότι ο εσωτερικός χώρος είναι πολύ ζεστός, επιτρέπει στο ρεύμα να φτάσει στον συμπιεστή, ο οποίος ξεκινά τον κύκλο ψύξης. Μόλις επιτευχθεί η επιθυμητή θερμοκρασία, διακόπτει την παροχή ρεύματος. Αυτός ο κύκλος επαναλαμβάνεται συνεχώς για να διασφαλίζεται η ασφαλής αποθήκευση των τροφίμων σας.
Οι 3 Κύριοι Τύποι Ελέγχου Θερμοκρασίας Ψυγείου
Δεν είναι όλοι οι ελεγκτές ψυγείων ίδιοι. Έχουν εξελιχθεί από απλούς μηχανικούς διακόπτες σε εξειδικευμένους υπολογιστές. Παρακάτω αναλύονται οι τρεις βασικοί τύποι που θα συναντήσετε.
1. Μηχανικοί Διακόπτες Ρύθμισης (Ο Παραδοσιακός)
Τρόπος λειτουργίας: Αυτό είναι το παλαιότερο και πιο απλό σύστημα. Ένας μηχανικός ελεγκτής ψύξης αποτελείται από ένα διακόπτη που συνδέεται με ένα διμεταλλικό θερμοστάτη. Καθώς η θερμοκρασία αλλάζει, η μεταλλική λωρίδα μέσα στο θερμοστάτη λυγίζει, δημιουργώντας ή διακόπτοντας φυσικά την ηλεκτρική σύνδεση με το συμπιεστή.
Προς:
Απλότητα & Ανθεκτικότητα: Λιγότερα εξαρτήματα σημαίνει ότι υπάρχει λιγότερο περιθώριο για βλάβη.
Φθηνή Αντικατάσταση: Ένας νέος ελεγκτής θερμοκρασίας ψυγείου είναι συνήθως φθηνός.
Εύκολη Χρήση: Απλώς περιστρέψτε το διακόπτη σε μια ρύθμιση όπως "Πιο Κρύο" ή "Λιγότερο Κρύο".
Κατά:
Ανακριβής: Οι ρυθμίσεις (συνήθως 1-5 ή 1-9) δεν αντιστοιχούν σε ακριβή θερμοκρασία.
Χωρίς Ψηφιακή Οθόνη: Δεν μπορείτε να δείτε την τρέχουσα εσωτερική θερμοκρασία.
Πρόθυμος σε απόκλιση: Τα μηχανικά εξαρτήματα μπορεί να φθαρούν με την πάροδο του χρόνου, με αποτέλεσμα ανακριβή έλεγχο θερμοκρασίας.
Ψηφιακός έλεγχος θερμοκρασίας (Η προτύπωση βελτίωση)
Πώς λειτουργεί: Αυτό το σύστημα αντικαθιστά το μηχανικό κουμπί με ένα ψηφιακό θερμοστάτη και ένα πληκτρολόγιο ή οθόνη αφής. Ορίζετε μια συγκεκριμένη θερμοκρασία (π.χ. 37°F). Ο θερμοστάτης στέλνει ένα σήμα σε μια κύρια πλακέτα ελέγχου του ψυγείου, η οποία χρησιμοποιεί ένα ρελέ για να ενεργοποιεί και να απενεργοποιεί το συμπιεστή.
Προς:
Ακριβής έλεγχος: Μπορείτε να ορίσετε και να διατηρήσετε ακριβή θερμοκρασία.
Φιλική προς το χρήστη οθόνη: Βλέπετε αμέσως την ορισμένη και μερικές φορές την πραγματική θερμοκρασία.
Εξυπνη εμφάνιση: Δημιουργεί ένα σύγχρονο, ομαλό στυλ στη συσκευή σας.
Κατά:
Πιο περίπλοκες επισκευές: Παρόλο που οι θερμοστάτες είναι αξιόπιστοι, οι πλακέτες ελέγχου είναι πιο ακριβές στην αντικατάσταση από ένα απλό μηχανικό κουμπί.
Υψηλότερο κόστος: Η τεχνολογία είναι πιο προηγμένη, κάτι που αντανακλάται στην τιμή της συσκευής.
3. Προηγμένες Ηλεκτρονικές Πλακέτες Ελέγχου (Η επιλογή υψηλής τεχνολογίας)
Πώς λειτουργεί: Στα πολυτελή και σύγχρονα έξυπνα ψυγεία, μια ενιαία, προηγμένη ηλεκτρονική πλακέτα ελέγχου λειτουργεί ως κεντρικός υπολογιστής. Δεν ελέγχει μόνο τη θερμοκρασία· ελέγχει επίσης τον κύκλο απόψυξης, τη μηχανή παγοκύβων, τους ανεμιστήρες, τις βαλβίδες μεταξύ των θαλάμων και ακόμη και τη σύνδεση Wi-Fi.
Προς:
Απόλυτη Ακρίβεια: Διαχειρίζεται την ψύξη πολλαπλών ζωνών με εκπληκτική ακρίβεια.
Προηγμένες Λειτουργίες: Ενεργοποιεί έξυπνες ειδοποιήσεις, διαγνωστικά και προσαρμοσμένες λειτουργίες ψύξης.
Ενσωματωμένα Συστήματα: Βελτιστοποιεί την απόδοση όλων των εξαρτημάτων για μέγιστη αποδοτικότητα.
Κατά:
Υψηλότερο Κόστος Επισκευής: Η αντικατάσταση της κύριας πλακέτας ελέγχου είναι μία από τις πιο ακριβείς επισκευές ψυγείου.
Σύνθετη Διάγνωση: Η επίλυση προβλημάτων απαιτεί συχνά εξειδικευμένες τεχνικές γνώσεις και εργαλεία.
Σύγκριση με μια ματιά
Χαρακτηριστικό |
Μηχανικός Έλεγχος |
Ψηφιακός Ηλεκτρονικός Έλεγχος |
Προηγμένη Πλακέτα Ελέγχου |
Ακρίβεια |
Χαμηλά |
Υψηλές |
Πολύ ψηλά |
Κόστος Επισκευής |
Χαμηλά |
Μεσαίο |
Υψηλές |
Εύκολη Χρήση |
Απλός |
- Εύκολα. |
Πολύπλοκο |
Συνηθισμένα Χαρακτηριστικά |
Βασικό Κοντρόλ |
Ένδειξη Θερμοκρασίας Ειδοποιήσεις |
Πολλαπλές Ζώνες Έξυπνα χαρακτηριστικά |
Καλύτερο για |
Προϋπολογισμός Απλότητα |
Οι περισσότεροι ιδιοκτήτες σπιτιών |
Φίλοι της τεχνολογίας Κουζίνες υψηλής τεχνολογίας |
Σημάδια ότι ο ελεγκτής του ψυγείου σας αποτυγχάνει
Μια ελαττωματική ρύθμιση θερμοκρασίας μπορεί να εμφανιστεί με διάφορους τρόπους. Προσέξτε για αυτά τα σημάδια κινδύνου:
Το ψυγείο δεν ψύχει καθόλου: Ο συμπιεστής δεν λαμβάνει ποτέ το σήμα να ενεργοποιηθεί.
Η κατάψυξη είναι πολύ ζεστή, αλλά το ψυγείο είναι κρύο (ή το αντίθετο): Συνηθισμένο σε συστήματα με ξεχωριστούς ελεγκτές ή σε περίπτωση βλάβης του μηχανισμού διαβάθμισης που ελέγχεται από την κύρια πλακέτα.
Ο συμπιεστής λειτουργεί συνεχώς: Ο ελεγκτής είναι κολλημένος στη θέση "on", με κίνδυνο να καεί ο συμπιεστής.
Ακανόνιστες μεταβολές θερμοκρασίας: Τα τρόφιμα καταψύχονται στο θάλαμο ψύξης ή χαλάνε γρήγορα λόγω ασυνεπών κύκλων ψύξης.
Κωδικοί σφαλμάτων στην οθόνη: Οι σύγχρονες μονάδες συχνά εμφανίζουν κωδικό βλάβης που υποδεικνύει αστοχία της πλακέτας ελέγχου.
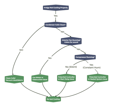
Επίλυση προβλημάτων: Είναι ο ελεγκτής ή κάτι άλλο;
Πριν παραγγείλετε έναν νέο ελεγκτή θερμοστάτη ψυγείου, είναι σκόπιμο να αποκλείσετε άλλα συνηθισμένα προβλήματα. Ακολουθήστε αυτήν την απλή διαδικασία διάγνωσης:

Αν η διάγνωση δείχνει ότι το πρόβλημα οφείλεται στον ελεγκτή, το επόμενο βήμα είναι ο έλεγχος. Για μηχανικούς ελεγκτές ψύξης, αυτό συχνά περιλαμβάνει τη χρήση πολύμετρου για έλεγχο συνέχειας. Για πιο προηγμένες πλακέτες, ενδέχεται να απαιτείται επαγγελματική διάγνωση.
Επιλογές αντικατάστασης και αναβάθμισης
Αντικατάσταση: Αν ο ενσωματωμένος ελεγκτής σας αποτύχει, συνήθως θα χρειαστεί να τον αντικαταστήσετε με ανταλλακτικό OEM (Πρωτότυπου Κατασκευαστή) ή συμβατό γενικού τύπου. Βεβαιωθείτε πάντα ότι το μοντέλο του νέου ανταλλακτικού ταιριάζει με αυτό του παλιού.
Αναβάθμιση: Δεν μπορείτε συνήθως να αναβαθμίσετε ένα μηχανικό ψυγείο σε ψηφιακό. Ωστόσο, μπορείτε να προσθέσετε ακρίβεια σε οποιοδήποτε ψυγείο ή καταψύκτη—ειδικά σε έναν αυτόνομο καταψύκτη—με έναν εξωτερικό ελεγκτή θερμοκρασίας.
Αυτές οι συσκευές, όπως μονάδες Inkbird ή Johnson Controls, συνδέονται στην πρίζα. Στη συνέχεια, συνδέετε το ψυγείο ή τον καταψύκτη σε αυτές. Ένας αισθητήρας μέσα στη συσκευή ενημερώνει τον εξωτερικό ελεγκτή πότε να ενεργοποιεί και να απενεργοποιεί τη συσκευή. Αυτή είναι μια εξαιρετική λύση για:
Μετατροπή ενός καταψύκτη σε ψυγείο μπύρας (keezer).
Δημιουργία ακριβούς θαλάμου ζύμωσης για βυθίσματα ή ψήσιμο.
Προσθήκη πιο ακριβούς ελέγχου σε έναν παλιό, αλλά διαφορετικά λειτουργικό, καταψύκτη.
Συχνές ερωτήσεις
Μπορώ να αντικαταστήσω μόνος μου τον ελεγκτή θερμοκρασίας ενός ψυγείου;
Για μηχανικούς ελέγχους, ένας αυτοδίδακτος τεχνικός με βασικά εργαλεία και γνώσεις ηλεκτρικής ασφάλειας συχνά μπορεί να αντικαταστήσει το εξάρτημα. Για ψηφιακούς ελέγχους και κύριες πλακέτες, η διαδικασία είναι πιο περίπλοκη. Λανθασμένη εγκατάσταση μπορεί να προκαλέσει ζημιά σε ακριβά εξαρτήματα. Αν δεν είστε σίγουροι, η πρόσληψη ενός επαγγελματία είναι η πιο ασφαλής επιλογή.
Πόσο κοστίζει η αντικατάσταση ενός ελεγκτή ψυγείου;
Το κόστος διαφέρει σημαντικά ανάλογα με τον τύπο:
Μηχανικός Έλεγχος Ψύξης: 2 - 5 $ για το εξάρτημα.
Ψηφιακή Πλακέτα Ελέγχου: 4 - 7 $ για το εξάρτημα.
Προηγμένη Κύρια Πλακέτα Ελέγχου: 20 - 30+ $ για το εξάρτημα.
Προσθέστε 150-300 $ για επαγγελματική εργασία αν δεν το εγκαταστήσετε μόνοι σας.
Ποιος είναι ο πιο αξιόπιστος τύπος ελέγχου θερμοκρασίας ψυγείου;
Λόγω της απλότητάς του και της έλλειψης πολύπλοκης ηλεκτρονικής, ο μηχανικός ελεγκτής με ρυθμιστικό κουμπί θεωρείται συχνά ο πιο αξιόπιστος μακροπρόθεσμα. Ωστόσο, οι σύγχρονοι ψηφιακοί έλεγχοι είναι πολύ αξιόπιστοι και προσφέρουν σημαντικά πλεονεκτήματα ως προς την ακρίβεια και την ευκολία χρήσης.
Πού μπορώ να αγοράσω ανταλλακτικό ελεγκτή ψυγείου;
Μπορείτε να βρείτε ανταλλακτικά σε καταστήματα επισκευής ηλεκτρικών συσκευών, σε διαδικτυακά καταστήματα όπως το Repair Clinic, το Appliance Parts Pros και το eBay. Έχετε πάντα υπόψη σας τον πλήρη αριθμό μοντέλου του ψυγείου σας για να διασφαλίσετε την τέλεια αντιστοιχία με τον ρυθμιστή θερμοκρασίας του ψυγείου σας.
Συμπέρασμα
Ο ρυθμιστής θερμοκρασίας του ψυγείου σας είναι ένα μικρό εξάρτημα με τεράστια σημασία. Είτε διαθέτετε ένα απλό μηχανικό κουμπί ρύθμισης είτε μια εξελιγμένη έξυπνη πλακέτα, η κατανόηση του τρόπου λειτουργίας του σας ενδυναμώνει να συντηρείτε τη συσκευή σας, να διαγνώνετε προβλήματα και να λαμβάνετε σοφότερες αποφάσεις αγοράς.
Θυμηθείτε, το πιο συνηθισμένο σύμπτωμα ενός ελαττωματικού ρυθμιστή είναι η ασυνεπής θερμοκρασία. Αν υποψιάζεστε ότι βρίσκεται σε κακή κατάσταση, το πρώτο βήμα για την επιβεβαίωση είναι η παρακολούθηση της πραγματικής θερμοκρασίας με ένα αξιόπιστο θερμόμετρο.
Πίνακας Περιεχομένων
- Οδηγός ελεγκτή ψυγείου: Τύποι, πώς λειτουργούν και αντικατάσταση | SHTROL
- Έλεγχος θερμοκρασίας ψυγείου: Ένας πλήρης οδηγός για ελεγκτές και θερμοστάτες
- Τι είναι ένας ελεγκτής ψυγείου; (Ο εγκέφαλος του ψυγείου σας)
- Οι 3 Κύριοι Τύποι Ελέγχου Θερμοκρασίας Ψυγείου
- Σύγκριση με μια ματιά
- Σημάδια ότι ο ελεγκτής του ψυγείου σας αποτυγχάνει
- Επιλογές αντικατάστασης και αναβάθμισης
- Συχνές ερωτήσεις
- Συμπέρασμα